| 产品型录 | 通嘉科技帮助您迅速的在解决方案中浏览产品关键特性,快速锁定合适的产品规格。请立即下载通嘉科技产品型录! | 下载 |
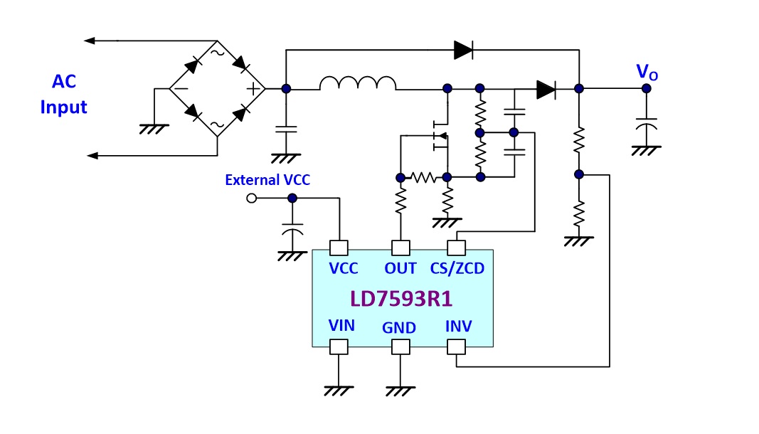
随着电源技术日趋成熟,市场对于高效率、设计简便且具成本优势的解决方案需求大增。为此,通嘉科技(Leadtrend Tech. Corp.)推出了最新一代功率因子修正(PFC)控制器-LD7593R1。本芯片采用临界导通模式(BCM),除了具备高效率表现以外,更内建了回授补偿电路以及电流谐波失真(iTHD)补偿功能。该产品采用精简的 SOT-26 封装,透过优化的电路整合设计,能大幅减少周边组件数量,协助客户降低系统成本。
此芯片采用全新的临界导通模式操作。与上一代LD7593系列相比,LD7593R1透过结合「零电流侦测」与「平均值侦测」技术,不仅抗干扰效果更强,更实现了全波谷切换,能够有效降低全负载范围内的切换损耗,且透过优化的限频曲线设计,更能确保了系统在全输出负载条件下,皆能展现最高效率。
LD7593R1整合了回授补偿电路以及电流谐波失真(iTHD)补偿功能于芯片内部,不仅能免除繁杂的外部线路设计,进而显著优化整体的系统成本。在电源系统采用LD7593R1之典型案例中,实测全电压输入及输出负载50%以上之操作条件下,其功率因子(PF)皆能大于0.9以上。且为了满足客户系统的多样化需求,本芯片提供了多种反馈回路补偿选项,赋予设计更高的灵活度。
在保护机制上,LD7593R1除了整合了标准的过压、过载、输入欠压与过温保护之外,更进一步强化了系统的安全性。其导入了独立于反馈网络之外的第二层过压保护机制,确保即使在反馈网络异常所导致标准 OVP 失效时,仍能快速有效的防止系统损坏。此外,针对功因修正二极管、旁路二极管以及电感等外部组件,亦提供了短路保护功能。值得注意的是,上述所有保护机制触发后均采自动重启(Auto-Recovery)模式,确保系统在故障排除后仍能自动恢复运作,维持高可用性。

图一 LD7593R1应用电路图

表一 上一代LD7593系列与LD7593R1 主要改动比较表

图二 LD7593系列快速更换LD7593R1示意图
通嘉科技致力于ACDC中大功率电源应用的完整解决方案的创新及研发,是业界少数有能力可同时提供ACDC电源管理芯片/同步整流IC/协议控制芯片整体方案的企业。通嘉科技Total Solution芯片设计,将为客户提供高密度(体积小携带方便)、兼容性高(可充带USB-C接口手机、平板、笔电)、安全快速充电(可变换功率)的体验。通嘉科技持续为客户提供更优异的电源解决方案,助力其产品在市场中保持领先地位,同时实践通嘉『绿色电源,珍爱地球』的愿景。
以上系列产品均有样品供应,如需更详细信息,请联系通嘉业务或代理商,取得更多技术信息。
通嘉早已布局USB PD协议快充领域多年且推出了多种主流快充协议,可为不同功率、不同应用场景提供完整解决方案,助力客户迅速响应市场变化,抢占先机。通嘉科技继先前LD6615与LD6935 USB Power Delivery (USB PD) 3.0协议芯片后再推出专为 USB-C PD 低耗电的PPS与SPR AVX供电需求,量身打造符合最新 PD 3.2 认证与各国能源法规及 ESG 趋势的高效解决方案LD6615x2(TID: 14289)与LD6935x2(TID: 14288)快充协议芯片系列,SOP8/SOP10 封装与USB PD系统高度整合支持最大功率 100W(以 20V/5A 为典型应用范围)。新世代LD6615x2/LD6935x2 的操作电流相较于LD6612/LD6615节省了一半,大幅降低了IC的功耗符合目前环保的趋势和法规,使周边组件数量大幅减少、提供更高的电源功率密度,更进一步采极低功耗技术以满足长期发展高效节能目标。
此LD6615x2 / LD6935x2系列芯片具宽广的输入与输出规格,并在 10-pin 封装中可兼容 OTP、不带线正反插与附加PPS /AVS功能,提升生产效益及可靠性更能确保长期运作的稳定性与抗扰能力。
综合而言,LD6615x2 / LD6935x2 系列芯片除提供了高效、稳定且高度整合的 USB-C PD 供电解决方案,更能与USB –C PD紧密整合提升充电通用性与互操作性以符合新法规对外部电源、生态设计与可携式充电装置等的最新要求,在需高功率输出与多装置协同工作的场景中,同时满足严格法规、能源效率与 ESG 目标,为产品设计与量产提供一致性与长期价值。
面对全球严峻的能效法规与产品小型化需求, 100W至300W中大功率电源市场正经历转型。在TV电源板、显示器、PC等相关应用中,半桥式LLC谐振拓朴凭借零电压切换(ZVS)技术,实现高效率与高功率密度,已迅速取代传统Flyback反激拓朴,成为电源厂的中大功率应用的首选架构方案。为进一步提升电源效率与功率密度,通嘉科技正式发布创新力作 - LD8530同步整流控制器。
LD8530是专为半桥式LLC应用所设计的同步整流控制器,其特点如下:首先,采用先进的制程与优化的控制算法,显著降低二次侧整流损耗。相较于传统二极管整流,同步整流能大幅减少导通损耗,尤其在高电流输出下,可将整体系统效率提升+2~+4%以上,符合日益严格的能源法规要求;其次,独立两组差分采样输入,用于侦测每个SR MOSFET的VDS电压,方便PCB布线及使用; 第三,LD8530能够工作在3.9V至65V的宽供电范围,适用于更多应用领域场景,无需额外的LDO; 第四,具有超低静态电流(~200uA)及SR节能机制,能在极轻载下也具有高效率; 第五,两信道内部逻辑互锁机制、23ns超快关断传输延迟、最大3A下拉电流能力等其他保护机制,使MOSFET应力与系统可靠性得到充分保证; 第六,支持高频(up to 600kHz) CCM/DCM操作模式,并采用自适应驱动控制策略,避免误导通的情况发生。
总结来说,LD8530是专为半桥式LLC转换应用所设计的高性能双信道同步整流芯片,搭配低导通电阻MOSFET取代传统二极管,大幅降低输出整流损耗,显著提升整体电源效率并减少热能产生。此举为电源模块带来更高的功率密度与更小型化的设计潜力,也使通嘉的电源解决方案在能效、尺寸及可靠性上更臻完善,持续助力客户打造符合高效节能与小型化需求的创新产品并巩固其在ACDC电源市场的领导地位。下图为PFC+LLC+SR中大功率(100W~300W)电源完整解决方案设计基础原理图。

通嘉科技致力于ACDC中大功率电源应用的完整解决方案的创新及研发,是业界少数有能力可同时提供ACDC电源管理芯片/同步整流IC/协议控制芯片整体方案的企业。通嘉科技Total Solution芯片设计,将为客户提供高密度(体积小携带方便)、兼容性高(可充带USB-C接口手机、平板、笔电)、安全快速充电(可变换功率)的体验。通嘉科技持续为客户提供更优异的电源解决方案,助力其产品在市场中保持领先地位,同时实践通嘉『绿色电源,珍爱地球』的愿景。
以上系列产品均有样品供应,如需更详细信息,请联系通嘉业务或代理商,取得更多技术信息。
通嘉早已布局USB PD协议快充领域多年且推出了多种主流快充协议,可为不同功率、不同应用场景提供完整解决方案,助力客户迅速响应市场变化,抢占先机。通嘉科技继先前LD6615与LD6935 USB Power Delivery (USB PD) 3.0协议芯片后再推出专为 USB-C PD 低耗电的PPS与SPR AVX供电需求,量身打造符合最新 PD 3.2 认证与各国能源法规及 ESG 趋势的高效解决方案LD6615x2(TID: 14289)与LD6935x2(TID: 14288)快充协议芯片系列,SOP8/SOP10 封装与USB PD系统高度整合支持最大功率 100W(以 20V/5A 为典型应用范围)。新世代LD6615x2/LD6935x2 的操作电流相较于LD6612/LD6615节省了一半,大幅降低了IC的功耗符合目前环保的趋势和法规,使周边组件数量大幅减少、提供更高的电源功率密度,更进一步采极低功耗技术以满足长期发展高效节能目标。
此LD6615x2 / LD6935x2系列芯片具宽广的输入与输出规格,并在 10-pin 封装中可兼容 OTP、不带线正反插与附加PPS /AVS功能,提升生产效益及可靠性更能确保长期运作的稳定性与抗扰能力。
综合而言,LD6615x2 / LD6935x2 系列芯片除提供了高效、稳定且高度整合的 USB-C PD 供电解决方案,更能与USB –C PD紧密整合提升充电通用性与互操作性以符合新法规对外部电源、生态设计与可携式充电装置等的最新要求,在需高功率输出与多装置协同工作的场景中,同时满足严格法规、能源效率与 ESG 目标,为产品设计与量产提供一致性与长期价值。
通嘉科技 (台湾证券交易所代码: 3588) 成立于2002年,总部位于新竹台元科技园区,经营团队拥有电源管理领域丰富的学经历。
专注在ACDC一/二次侧产品开发,兼具混模(Mixed-mode)及整合型(Comb-type) 设计技术能力,为ACDC中大功率最佳完整解决方案的电源管理 IC设计公司。