薪酬委员会
协助董事会执行与评估公司整体薪酬与福利政策,以及经理人之报酬。 本公司于民国100年12月22日正式成立薪酬委员会,薪酬委员会共有四名成员,全体四位独立董事为具有表决权的成员。
| 姓名 | 职称 | 学经历 | 主要现职 |
|---|---|---|---|
|
刘丁仁 |
独立董事 |
纽约州立大学石溪分校电机工程研究所博士班肄业(博士候选人) 神盾(股)公司法人董事代表人 |
华鸿创投高级顾问 安国国际科技(股)公司法人董事代表人 安格科技(股)公司法人董事代表人 宏准管理顾问(股)公司监察人 辰远投资有限公司董事 |
|
杨建国 |
独立董事 |
淡江大学国际贸易系学士 円星科技(股)公司独立董事 蔚华科技(股)公司独立董事 蔚华科技(股)公司董事 蔚华科技(股)公司监察人 久元电子(股)公司监察人 安永会计师事务所执业会计师 |
致远联合会计师事务所执业会计师 致远国际管理顾问(股)公司董事长 晶心科技(股)公司独立董事 天达投资(股)公司董事长 旺宏电子(股)公司独立董事 久元电子(股)公司独立董事 |
|
蔡志群 |
独立董事 |
犹他州立大学计算机科学硕士 国立交通大学计算机科学学士 台湾集成电路制造(股)公司亚太业务处资深处长 |
科毅光电(股)公司董事 华杰投资(股)公司董事长 神盾(股)公司董事 达兴材料(股)独立董事 鸿璟科技(股)公司法人董事代表人 |
| 廖湘如 | 独立董事 |
国立清华大学电机所硕士 联华电子(股)公司通讯产品事业部副理 联杰国际(股)公司WAN产品事业部部经理 力威国际科技(股)公司研发处副总经理 华联创投集团总经理 汉鼎创投投资业务总经理 华升开发科技(股)公司总经理 清大创业车库共同创办人 捷络生物科技(股)公司董事 联大管理顾问(股)公司监察人 |
联咏科技(股)公司独立董事 骅宏资通(股)公司董事 水木创业顾问(股)公司董事长 水木天使投资(股)公司董事长 盘石联大创业投资(股)公司董事长 大清华传媒(股)公司董事兼总经理 大清华投资(股)公司董事 清大管理顾问(股)公司董事 点子行动科技(股)公司董事 医流体(股)公司董事 邻乡良食(股)公司监察人 艾新锐创业顾问(股)公司监察人 阔世电影(股)公司监察人 钻成科技(股)公司监察人 |
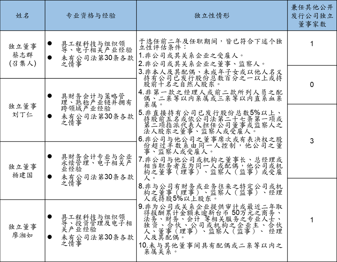
| 姓名 | 专业资格与经验 | 独立性情形 | 兼任其他公开发行公司独立董事家数 |
|---|---|---|---|
|
独立董事 刘丁仁 |
具财务会计与策略管理 熟稔产业链并拥有跨领域产业经验 |
于选任前二年及任职期间,皆已符合下述个独立性评估条件: 或持股前十名之自然人股东。 股前五名法人股东之董事、监察人或受雇人。 经理人或持股百分之五以上股东。 商务、法务、财务、会计 等相关服务之专业人士、独资、合伙、公司或机构之企 业主、合伙人、董事(理事)、监察人(监事)、 经理人及其配偶。 |
0 |
|
独立董事 杨建国 |
具财务会计专业与企业永续管理 电子相关产业经验 |
3 | |
|
独立董事 蔡志群
|
具工程科技与组织领导 电子相关产业经验 |
1 | |
|
独立董事 廖湘如 |
具工程科技与组织领导 电子相关产业经验 |
0 |
