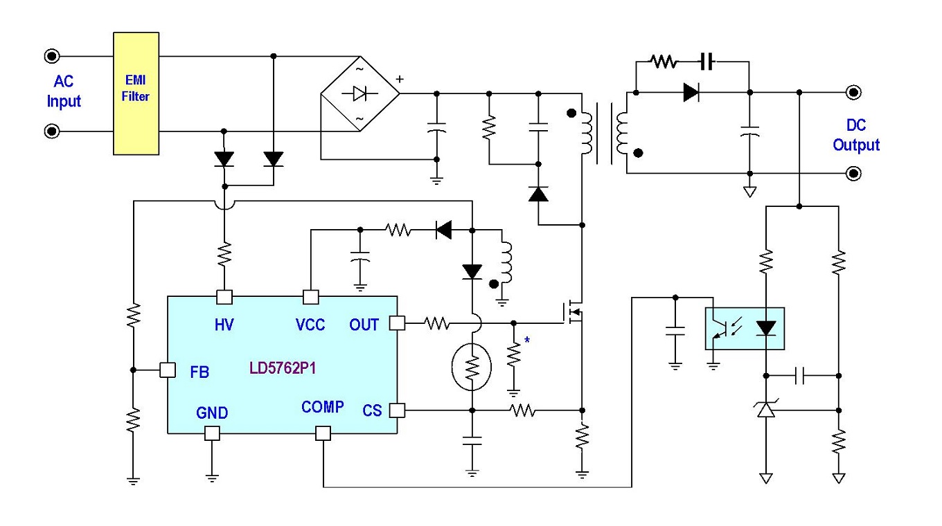
LD5762P1High Voltage Green-Mode PWM Controller with BNO Function

The LD5762P1 is a green-mode PWM IC built-in with brown-in/ out functions in a SOP-7/SOP-8 package. The device could therefore minimize the component counts, circuit space, and reduces the overall material cost of power applications.
The LD5762P1 features HV start, sleep-mode, green-mode power-saving operation, and internal slope compensation, soft-start functions which could minimum the power loss and improve the system performance.
With complete protection with it, like OPP (Over Power Protection), OVP (Over Voltage Protection), OCP (Over Current protection) and brown-in/out protection, LD5762P1 prevents the circuit from being damaged in abnormal conditions.
Furthermore, the LD5762P1 features frequency swapping and soft driving function to minimize the noise and improve EMI.

 

Features

  • Secondary-side feedback control with quasi-resonant + CCM operation
  • High-Voltage (700V) Startup Circuit
  • Operating Current: 0.25mA(VCOMP=0)
  • Built-in Brown-in/out Function on HV pin
  • Built- in X-Cap Discharge on HV pin
  • OVP (Over Voltage Protection) on VCC/FB
  • UVP (Over Voltage Protection) on FB
  • OPP (Over Power Protection)
  • OCP (Over Current Protection)
  • OSCP(Output Short Circuit Protection)
  • External OTP (Over Temperature Protection) on CS
  • Gate Source/Sink Capability: +300mA/-800mA

 

Applications

  • Switching AC/DC Adaptor
The LD5762P1 is a green-mode PWM IC built-in with brown-in/ out functions in a SOP-7/SOP-8 package. The device could therefore minimize the component counts, circuit space, and reduces the overall material cost of power applications.
The LD5762P1 features HV start, sleep-mode, green-mode power-saving operation, and internal slope compensation, soft-start functions which could minimum the power loss and improve the system performance.
With complete protection with it, like OPP (Over Power Protection), OVP (Over Voltage Protection), OCP (Over Current protection) and brown-in/out protection, LD5762P1 prevents the circuit from being damaged in abnormal conditions.
Furthermore, the LD5762P1 features frequency swapping and soft driving function to minimize the noise and improve EMI.
LD5762P1