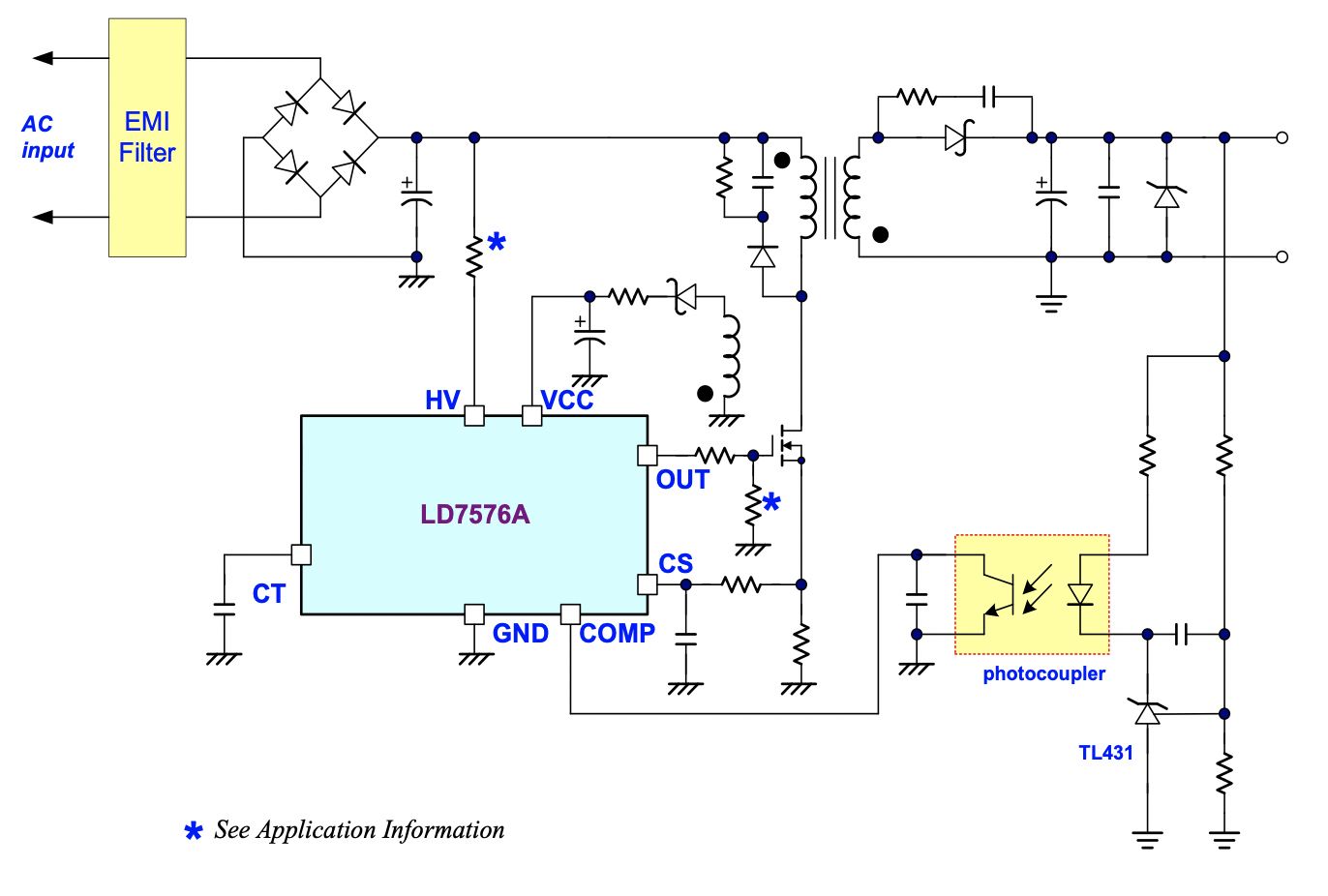
LD7576AGreen-Mode PWM Controller with High-Voltage Start-Up Circuit and Adjustable OLP Delay Time

The LD7576A brings high performance, and combines highly integrated functions, protections and EMI-improve solution. It’s an ideal solution for those cost-sensitive systems, reducing component count and overall system cost.
The LD7576A features near-lossless high voltage startup circuit, green-mode power-saving operation, leading-edge blanking of the current sensing and internal slope compensation. They are also equipped with protections, such as OLP (Over Load Protection), OVP (Over Voltage Protection) and OTP (Over Temperature Protection), to prevent circuit damage under abnormal conditions.

 

 

Features

  • High-Voltage (500V) Startup Circuit
  • Current Mode Control
  • Non-Audible-Noise Green Mode Control
  • UVLO (Under Voltage Lockout)
  • LEB (Leading-Edge Blanking) on CS Pin
  • Internal Slope Compensation
  • OVP (Over Voltage Protection) on Vcc
  • On-Chip OTP (Over Temperature Protection)
  • OLP (Over Load Protection)
  • 500mA Driving Capability
  • Adjustable OLP delay time

 

Applications

  • Switching AC/DC Adaptor and Battery Charger
  • Open Frame Switching Power Supply
  • LCD Monitor/TV Power

 

LD7576A