
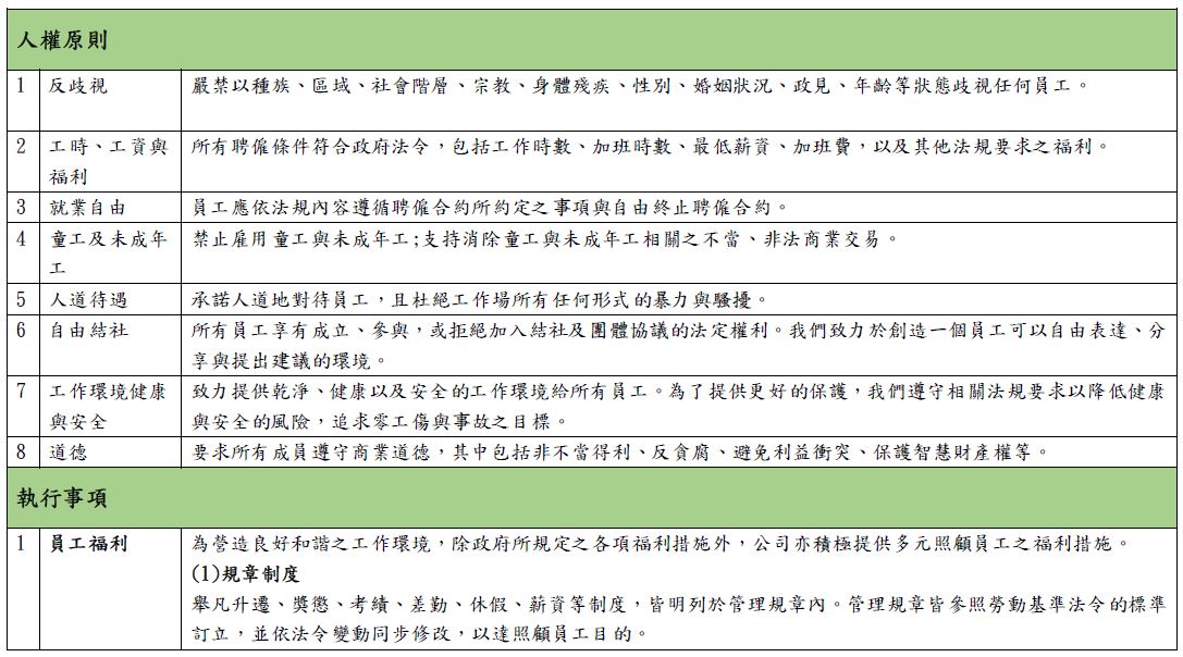
Corporate Social Responsibility
Sustainability Performance Highlights
- Details
2026年度通嘉永續策略藍圖
為了推動本公司永續發展,依據公司願景、使命及永續發展目標,每年制定永續策略藍圖,作為各單位執行永續作為之指導原則。
2025年ESG目標執行情形及成果分別於2025年6月12日及2025年12月19日提報董事會,另2026年度永續策略藍圖經2025年12月19日董事會通過。

2025年度ESG成果及2026年度ESG目標依2025年8月7日董事會決議通過之重大主題列示如下:
Sustainable Supply Chain
- Details
供應商管理政策
1. 環境保護
要求供應商遵守通嘉有害物質管制一覽表,並簽署「不使用有害物質保證書」,確保產品與製程符合 RoHS、REACH 等相關環保規範。
鼓勵供應商逐步採用綠色能源與低碳製程,提升供應鏈的環保績效。
2. 職業安全與健康
要求供應商訂定職業安全衛生衝擊/風險評估的程序,定期統計並做紀錄,以展現職安衛績效。
執行職安衛相關要求,如提供與健康安全相關之諮詢或管道。
3. 勞動人權
要求供應商訂定勞工人權的相關政策,承諾不使用童工、不強迫勞動,並提供公平工作環境。
定期進行勞動人權問卷調查,評估供應商遵守程度,對未達標者提供輔導改善。
4. 永續發展
鼓勵供應商採用循環包材或再生材料,並提交相關使用數據。
鼓勵供應商制訂減少碳足跡目標,推動永續經營模式。
具體實施情形
| 供應商評估 |
本公司已建立完整的供應商評鑑流程,且要求供應商簽訂 「供應商行為準則」及須通過 ISO9001 品質管理系統認證,所配合之供應商需經過審查(並包含環保、職安衛與勞動人權三大面向)/稽核/試產才能列為合格供應商。 100%完成供應商行為準則簽署。 |
| 供應商稽核與輔導 |
內部設有稽核小組,每年對供應商進行實地稽核,並重點檢視有害物質管理、職場安全措施及勞動人權保障情況,並追蹤相關缺失改善。 針對績效不足的供應商,除了要求改善,並進行專項輔導,如製程優化建議與職場安全風險改善計劃。 |
| 供應商績效管理 |
每月審查供應商的生產與品質狀況,針對不符合要求的供應商進行輔導,並追蹤其改善進度。 每季度要求供應商執行持續改善計劃(CIP),並將成果納入年度績效評估。 |
| 供應商教育與支持 |
定期與供應商會議,推廣國際永續趨勢,如非衝突礦產政策、碳盤查實務等。 配合國際規範更新,要求合作供應商簽署 「無衝突礦產保證書」 及 「不使用有害物質保證書」。 100%完成供應商不使用衝突礦產承諾書簽署。 |
| 永續風險管理 |
要求供應商進行永續風險自評,包括環保、職安衛與人權議題,並提交相關佐證資料以供審核。 自評結果將作為本公司未來規劃 新產品合作夥伴的重要參考依據,以確保供應鏈具備永續經營能力,並降低潛在風險。 100%完成供應商永續風險評估問卷。 |
供應鏈管理成效
| 環境保護 | 通嘉所配合供應商已達到100%符合RoHS、REACH及Halogen Free要求,並定期提供第三方檢測報告。 |
| 職安衛與勞動人權 | 通嘉每年針對供應商進行職場安全與人權評核,確保供應商員工健康與安全。 |
| 永續發展 | 鼓勵供應商採用再生包材,並逐年增加「溫室氣體減量」和「減碳」,轉型為低碳永續供應鏈。 |
| 績效提升 | 每季度供應商持續改善計劃(CIP)成效顯著,提升產品平均良率,且產品交期符合生產要求。 |
Environmentally Friendly Management
- Details





Human Rights Policy
- Details


Contact and Feedback
- Details
各利害關係人溝通情形已於2025年12月19日第九屆第六次董事會報告在案,2025年利害關係人關注議題如下:
| 利害關係人 | 關係說明 | 溝通管道/頻率 | 主要關注議題 | 溝通結果 |
|---|---|---|---|---|
| 員工 | 員工是公司創新、研發與營運執行的核心資產,攸關企業競爭力與可持續發展的根本 | 1. 主管會議(每月) 2. 下午茶會(雙月) 3. 勞資會議( 每季) 4. 職工福利委員會(每季) 5. 員工大會(每年) 6. 總經理信箱(不定期) 7. 舉發信箱(不定期) 8. 員工申訴性騷擾信箱(不定期) |
‧員工福利與薪酬 ‧職業健康與安全 ‧經濟績效 |
‧下午茶不定期說明重要營運訊息 相關活動等,增加公益假以持續鼓勵員工 參與公益活動 福利 |
| 客戶 | 穩定且長期的客戶關係是公司營收與技術成長的重要基礎 | 1. 客戶滿意度調查(每年) 2. 業務與技術支援(不定期) 3. 新產品研討會(定期) 4. 官網聯絡及檢舉管道(不定期) |
‧氣候變遷因應 ‧經濟績效 ‧誠信經營 ‧產品品質 |
‧2025年客戶滿意度調查問卷回收率超過 90%,且整體平均滿意度為滿意(9.14分) ‧2025年未接獲違反誠信相關之申訴事件 |
| 供應商/外包商 | 穩定可靠的供應商關係有助於提升產品品質、降低營運風險並支持公司永續供應鏈管理策略 | 1. 供應商稽核(每年) 2. 品質會議(每月) 3. 供應商會議(不定期) 4. 外包商會議(每月) 5. 官網聯絡及檢舉管道(不定期) |
‧經濟績效 ‧誠信經營 ‧產品品質 ‧客戶關係管理 ‧資訊安全及客戶隱私 ‧智慧財產與法規遵循 |
‧100%完成封裝廠「不使用衝突礦產承諾書」 簽署 行為準則」簽署 ‧100%完成封裝廠簽署「不使用有害物質保證 書」 |
| 代理商 | 代理商協助公司拓展海外市場與在地化銷售,是實現國際化布局與品牌推廣的重要橋梁 | 1. 業務審查會議(每季) 2. 官網聯絡及檢舉管道(不定期) |
‧經濟績效 ‧產品品質 ‧供應鏈管理 ‧客戶關係管理 ‧資訊安全及客戶隱私 |
‧2025年召開4次業務審查會議 |
| 投資人/股東 | 投資人提供營運資本並監督公司治理,與公司長期發展與市場信譽密切相關 | 1. 股東會(每年) 2. 法說會(每年) 3. 官網及公開資訊觀測站(定期/不定期) |
‧創新綠色研發 ‧人才吸引及留任 ‧員工福利與薪酬 ‧經濟績效 ‧客戶關係管理 ‧資訊安全及客戶隱私 |
‧2025年共舉辦 1 次股東會 發布新聞稿及相關資訊於官網 |
| 政府機關 | 政府機關為公司合規營運的監督者與政策推動者,其法令規範有助於提升營運透明度與社會責任實踐 | 1. 公司治理評鑑(每年) 2. 公開資訊觀測站(定期/不定期) |
‧氣候變遷因應 ‧創新綠色研發 ‧員工訓練與教育 ‧職業健康與安全 ‧經濟績效 ‧智慧財產與法規遵循 |
‧公司治理評鑑級距51%~65% |
|
客戶及供應商聯絡方式
新竹總公司 地址 302新竹縣竹北市台元二街1號4樓之1
電話 (03) 554-3588
傳真 (03) 554-0098
臺北辦公室 地址 新北市板橋區中山路一段156號16樓
電話 (02) 8952-3588
傳真 (02) 8953-2668
原物料&外包廠 PR@leadtrend.com.tw (孫先生)
業務部 Sales@leadtrend.com.tw (林小姐) |
投資人及股東聯絡方式
投資人關係暨新聞聯絡人 發言人 余淑薇
職稱 財會處長
電話 (03) 554-3588分機8167
代理發言人 李嘉芬
職稱 總經理特助
電話 (03) 554-3588分機8162
|
檢舉管道
檢舉信箱
電話
郵寄 |
Environment Charity
- Details
通嘉主要營運據點雖在新竹縣與新北市,但我們深信公司對環境永續的承諾、企業社會責任不應侷限於地理範圍。自2021年起,
本公司開始展開多項環保公益活動,結合在地文化推廣友善環境及生態保育,透過助學金的方式幫助清寒弱勢學子完成學業,
邀請同仁及眷屬參與淨灘活動期望減少海洋汙染,透過這些活動帶給公司與同仁諸多的正向回饋,也讓每位同仁為社會善盡
一份責任,攜手共創美好的新生活。綜上,2025年度通嘉投入新台幣25萬元,累計至2025年已投入資源共計新台幣644萬元。
一、通嘉科技於2022年~2025年常年贊助「社團法人宜蘭縣雙連埤地區永續發展協會」進行在地文化及環保推廣
雙連埤作為台灣重要的生態湖泊,為一兼具自然景觀美學及生態保育價值之野生動物保護區及國家級重要濕地。
同時其位於雙連埤村落的核心地帶及低窪處,保護區環境與村落活動息息相關。因此通嘉科技自民國2022年起,開始支持
「宜蘭縣雙連埤地區永續發展協會」,以「環境教育」、「社區營造」、「生態保育」三大面向推動雙連埤里山倡議。
校外教學
➢雙連埤的自然環境優美且蘊藏豐富的生態,為景觀優美與生態保護價值的國家級濕地,通嘉科技與宜蘭縣雙連埤地區,
永續發展協會努力推動環境教育,持續社區營造,維護生態保育等,在2024年度共辦理6場校外教學活動,共有101位同學參加;
累計2022年至2024年間辦理了16場的校外接學活動,總計有316位同學參加,活動中設計多元課程,使學生深入了解友善耕作的概念,
培養環境守護者的意識。

公益兒童營
➢在2025年度共辦理4場公益兒童營,共有69人次參與;累計2022年至2025年間舉辦了17場公益兒童營,總計有376人次參與。
組織師長們帶領學生團體前來參與活動。包含宜蘭縣內經濟弱勢家庭之國小三至六年級生,進行兩天一夜兒童營,
讓孩子能夠體驗山村的友善農耕以及山林探索活動。

二、本公司重視全球學童的教育與家庭發展,熱心參與育幼院以及與浙江省新華愛心教育基金會合作發起「撿回珍珠計畫」專案
期待透過助學金的方式幫助清寒弱勢學子,減輕家庭經濟負擔,讓學童能夠專注學習及提供完整成長環境。
通嘉科技捐款成立通嘉珍珠班協助弱勢學生完成高中學業。

三、海洋淨灘
通嘉於2023年04月22日永安漁港、2025年05月17日新豐紅毛港,辦理手護海洋永續淨灘活動,員工帶著眷屬淨灘,
這一天不僅是將沙灘的垃圾撿起來,而是一場真實體驗的環境課程學習,期待環保觀念能向下紮根、體認垃圾減量的急切、
並從活動中了解正確處理垃圾的重要性,一起加入海洋守護的行列。
四、舊鞋救命活動響應
通嘉發揮愛心不分國際,響應社團法人舊鞋救命國際基督關懷協會活動邀請所有通嘉人一同響應,齊心攜手做公益把愛傳出去。

Sustainable Management
- Details









