近年來,隨著電源功率的增加,傳統矽基(Si)功率裝置的實體瓶頸愈發明顯。如何在提升功率的同時,降低發熱、縮小體積、減少成本,已成為半導體產業廣泛關注的核心議題。第三代寬禁帶半導體材料應用逐渐导入消费电子领域,大大幫助廠商設計高功率密度電源產品。其中碳化矽(SiC)半導體在功率元件領域具備更高的擊穿電壓、更大的電流承受能力和更寬的溫度適應範圍,且內阻溫度漂移極小、熱穩定性及可靠性皆優於傳統矽(Si)元件。傳統工業級中大功率電源應用中,因考量能源效率及電源品質要求而需要功率因數修正(PFC)控制器,若又要搭配碳化矽(SiC)半導體,通常需要加上額外的專用驅動晶片及需要考慮上電時序等諸多問題,難以在小體積系統中簡易實現整合。
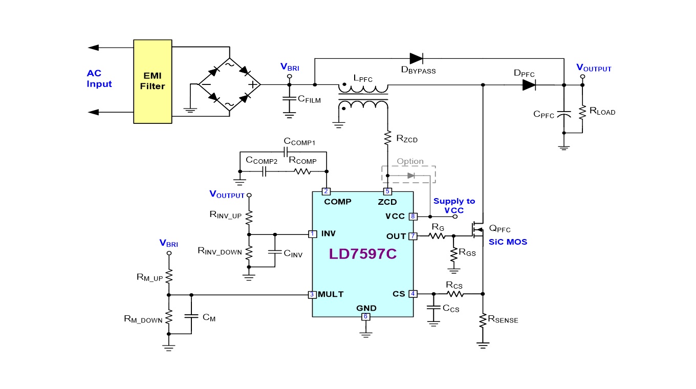
當中大功率電源進入95%以上高效率時代,功率因數修正(PFC)單元的競爭已不再只看減少對電網的諧波污染(符合EMC標準)及使輸入電流與電壓波形同步(提高功率因數)的電網接口基本要求,而是轉向更高效率與整體系統效能的全面優化的關鍵趨勢。因此,通嘉科技近期推出可直驅碳化矽(SiC)半導體的臨界導通模式(BCM)功率因數修正(PFC)控制器LD7597C,將有效降低了選用碳化矽(SiC)半導體到既採拓撲時的設計門檻。對高功率密度及高效率電源相關產品線要求下,開發者可以快速完成樣機驗證與效能評估,減少外部閘極驅動、電磁相容調試與保護邏輯驗證所耗費的人力與時間成本,加快樣機迭代與量產準備。下圖為LD7597C基礎設計應用原理圖。

圖一 LD7597C應用電路圖
根據通嘉科技(Leadtrend)針對 200W(400V/0.5A)評估板的實測對比,LD7597C 芯片在直接驅動190mΩ碳化矽(SiC)MOSFET時,展現出優於傳統180mΩ超級結(Super Junction) MOSFET的技術優勢。除芯片功耗顯著減少(約-30%)外,當電源系統達到熱平衡後,更能提升總效率(約+0.7%),並讓元件表面溫度降低(約-10°C)。此數據證實碳化矽(SiC)方案在高功率密度與高溫應用環境中,具有卓越的能效及熱管理與可靠性表現。
通嘉科技致力於ACDC中大功率電源應用的完整解決方案的創新及研發,是業界少數有能力可同時提供ACDC電源管理晶片/同步整流IC/協議控制晶片整體方案的企業。通嘉科技一站式(Total Solution)晶片設計,將為客戶提供高密度(體積小、攜帶方便)、相容性高(可充帶USB-C介面手機、平板、筆電)、安全快速充電(可變換輸出電壓、電流及功率)的真實體驗。通嘉科技持續為客戶提供更優異的電源完整解決方案,助力其產品能在市場中保持領先地位,同時也將實踐通嘉『綠色電源,珍愛地球』的願景。
以上系列產品均有樣品供應,如需更詳細資訊,請聯繫通嘉業務或代理商,取得更多技術資訊。
通嘉早已布局USB PD協議快充領域多年且推出了多種主流快充協議,可為不同功率、不同應用場景提供完整解決方案,助力客戶迅速響應市場變化,搶佔先機。通嘉科技繼先前LD6615與LD6935 USB Power Delivery (USB PD) 3.0協議晶片後再推出專為 USB-C PD 低耗電的PPS與SPR AVX供電需求,量身打造符合最新 PD 3.2 認證與各國能源法規及 ESG 趨勢的高效解決方案LD6615x2(TID: 14289)與LD6935x2(TID: 14288)快充協議晶片系列,SOP8/SOP10 封裝與USB PD系統高度整合支援最大功率 100W(以 20V/5A 為典型應用範圍)。新世代LD6615x2/LD6935x2 的操作電流相較於LD6612/LD6615節省了一半,大幅降低了IC的功耗符合目前環保的趨勢和法規,使周邊元件數量大幅減少、提供更高的電源功率密度,更進一步採極低功耗技術以滿足長期發展高效節能目標。
此LD6615x2 / LD6935x2系列晶片具寬廣的輸入與輸出規格,並在 10-pin 封裝中可兼容 OTP、不帶線正反插與附加PPS /AVS功能,提升生產效益及可靠性更能確保長期運作的穩定性與抗擾能力。
綜合而言,LD6615x2 / LD6935x2 系列晶片除提供了高效、穩定且高度整合的 USB-C PD 供電解決方案,更能與USB –C PD緊密整合提升充電通用性與互通性以符合新法規對外部電源、生態設計與可攜式充電裝置等的最新要求,在需高功率輸出與多裝置協同工作的場景中,同時滿足嚴格法規、能源效率與 ESG 目標,為產品設計與量產提供一致性與長期價值。
