審計委員會
負責執行法令規定之監察人職權。本公司於民國105年06月21日正式成立審計委員會,由全體獨立董事組成,且至少一人具備會計或財務專長。
委員會之運作,以下列事項之監督為主要目的:
一、公司財務報表之允當表達。
二、簽證會計師之選(解)任及獨立性與績效。
三、公司內部控制之有效實施。
四、公司遵循相關法令及規則。
五、公司存在或潛在風險之管控。
| 姓名 | 職稱 | 學經歷 | 主要現職 |
|---|---|---|---|
|
劉丁仁 |
獨立董事 |
紐約州立大學石溪分校電機工程研究所博士班肄業(博士候選人) 神盾(股)公司法人董事代表人 |
華鴻創投高級顧問 辰遠投資有限公司董事 |
|
楊建國 |
獨立董事 | 淡江大學國際貿易系學士 円星科技(股)公司獨立董事 蔚華科技(股)公司獨立董事 蔚華科技(股)公司董事 蔚華科技(股)公司監察人 久元電子(股)公司監察人 安永會計師事務所執業會計師 |
致遠聯合會計師事務所執業會計師 久元電子(股)公司獨立董事 |
|
蔡志群 |
獨立董事 | 猶他州立大學電腦科學碩士 國立交通大學電腦科學學士 台灣積體電路製造(股)公司亞太業務處資深處長 |
科毅光電(股)公司董事 神盾(股)公司董事 達興材料(股)公司獨立董事 鴻璟科技(股)公司法人董事代表人 |
| 廖湘如 | 獨立董事 |
國立清華大學電機所碩士 聯華電子(股)公司通訊產品事業部副理 聯傑國際(股)公司WAN產品事業部部經理 力威國際科技(股)公司研發處副總經理 華聯創投集團總經理 漢鼎創投投資業務總經理 華昇開發科技(股)公司總經理 清大創業車庫共同創辦人 捷絡生物科技(股)公司董事 聯大管理顧問(股)公司監察人 |
聯詠科技(股)公司獨立董事 驊宏資通(股)公司董事 水木創業顧問(股)公司董事長 水木天使投資(股)公司董事長 磐石聯大創業投資(股)公司董事長 大清華傳媒(股)公司董事兼總經理 大清華投資(股)公司董事 清大管理顧問(股)公司董事 點子行動科技(股)公司董事 醫流體(股)公司董事 鄰鄉良食(股)公司監察人 艾新銳創業顧問(股)公司監察人 闊世電影(股)公司監察人 鑽成科技(股)公司監察人 |
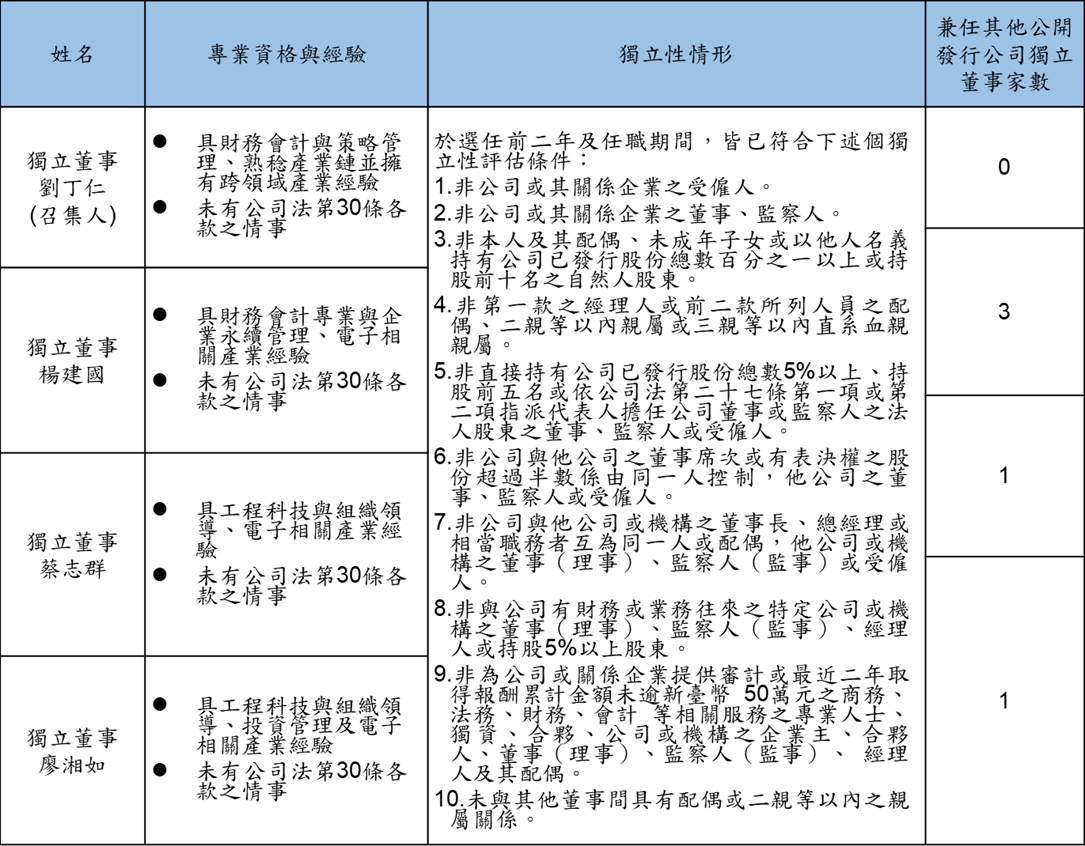
| 姓名 | 專業資格與經驗 | 獨立性情形 | 兼任其他公開發行公司獨立董事家數 |
|---|---|---|---|
獨立董事 劉丁仁 | 具財務會計與策略管理 熟稔產業鏈並擁有跨領域產業經驗 | 於選任前二年及任職期間,皆已符合下述個獨立性評估條件: 或持股前十名之自然人股東。 股前五名法人股東之董事、監察人或受雇人。 經理人或持股百分之五以上股東。 商務、法務、財務、會計 等相關服務之專業人士、獨資、合夥、公司或機構之企 業主、合夥人、董事(理事)、監察人(監事)、 經理人及其配偶。 | 0 |
獨立董事 楊建國 | 具財務會計專業與企業永續管理 電子相關產業經驗 | 3 | |
獨立董事 蔡志群 | 具工程科技與組織領導 電子相關產業經驗 | 1 | |
獨立董事 廖湘如 | 具工程科技與組織領導 電子相關產業經驗 | 1 |
