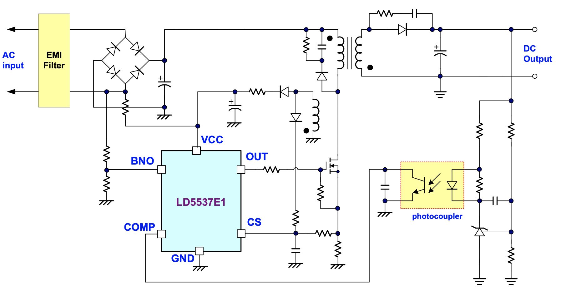
LD5537E1Multi-Mode PWM Controller of Flyback with Integrated BNI/BNO and Protection
The LD5537E1 is built-in with several functions, protection and EMI-improved solution in a tiny package. It takes less components counts or circuit space, especially ideal for those total solutions of low cost.
The implemented functions include low startup current, green-mode power-saving operation, leading-edge blanking of the current sensing and internal slope compensation. It also features more protections like OLP (Over Load Protection) 、 OVP (Over Voltage Protection) and AC BNI / BNO to prevent circuit damage occurred under abnormal conditions.
Furthermore, the frequency swapping function is to reduce the noise level and thus helps the power circuit designers to easily deal with the EMI filter design by spending minimum amount of component cost and developing time.
Features
- High-Voltage CMOS Process with Excellent ESD protection
- Very Low Startup Current (<3mA)
- Current Mode Control
- Green Mode Control
- UVLO (Under Voltage Lockout)
- LEB (Leading-Edge Blanking) on CS Pin
- Internal Frequency Swapping, Slop Compensation
- OVP (Over Voltage Protection) on VCC and CS Pin
- Adjustment input AC BNI / BNO
- OLP (Over Load Protection)
- OSCP (Output Short Circuit Protection)
- 250mA/-500mA Driving Capability
Applications
- Switching AC/DC Adaptor and Battery Charger
- Open Frame Switching Power Supply
