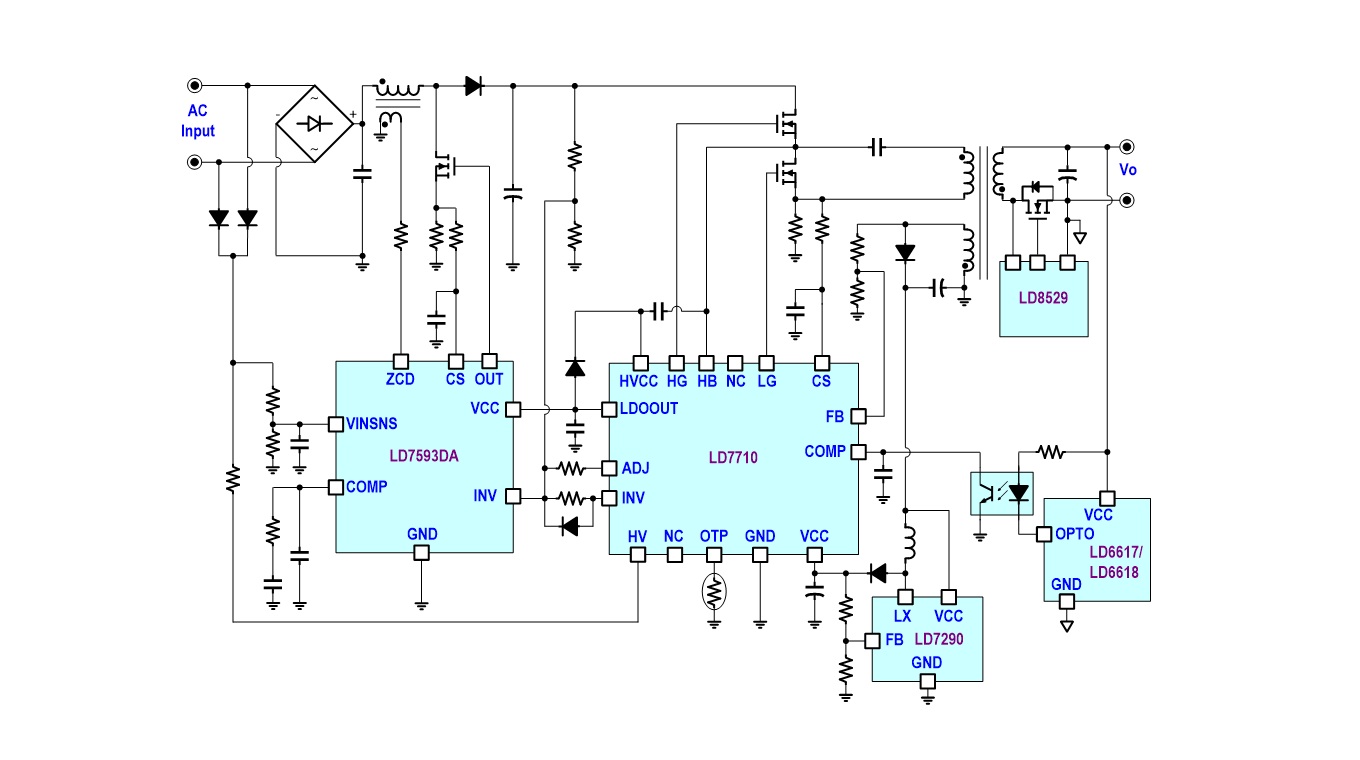
LD7710Asymmetrical Half-Bridge Flyback Current Mode PWM Controller

LD7710 is a current mode PWM controller with configurable parameters and functions, designed for high frequency Asymmetrical Half-Bridge(AHB) flyback converters.
This controller implements 600V start-up circuits, together with AC brown in/out, X-CAP discharge, significantly reducing the external component count. A built-in high side and low side gate driver is capable of driving half-bridge. A LDO is embedded to supply the HVCC & PFC controller. The auto tracking ZVS control is built-in the controller for efficiency optimization.
The LD7710 provides a suite of protection to protect the system from harm, which includes: over load protection, output shout-circuit protection, internal OTP, external OTP, AC brown in/out, VCC OVP, FB pin OVP.
LD7710 is available in a SOP-16 package.

 

Features

  • Configurable parameters and functions
  • 600V HV start-up with X-CAP discharge
  • Integrate half-bridge output driver
  • HG/LG Source/Sink Capability: 0.5A/-1.9A
  • Built-in LDO for external circuit power supply
  • Auto tracking ZVS control
  • PFC regulation control for efficiency optimization
  • Protections: OVP (VCC & FB & LDOOUT), OCP, OLP, OTP, Internal OTP, AC Brown in/out, AC OVP

Applications

  • Switching AC/DC Adaptor and Battery Charger
  • Open Frame Switching Power Supply
  • High Power Adapter
LD7710