LD7597BTransition-Mode PFC Controller with THD Enhanced

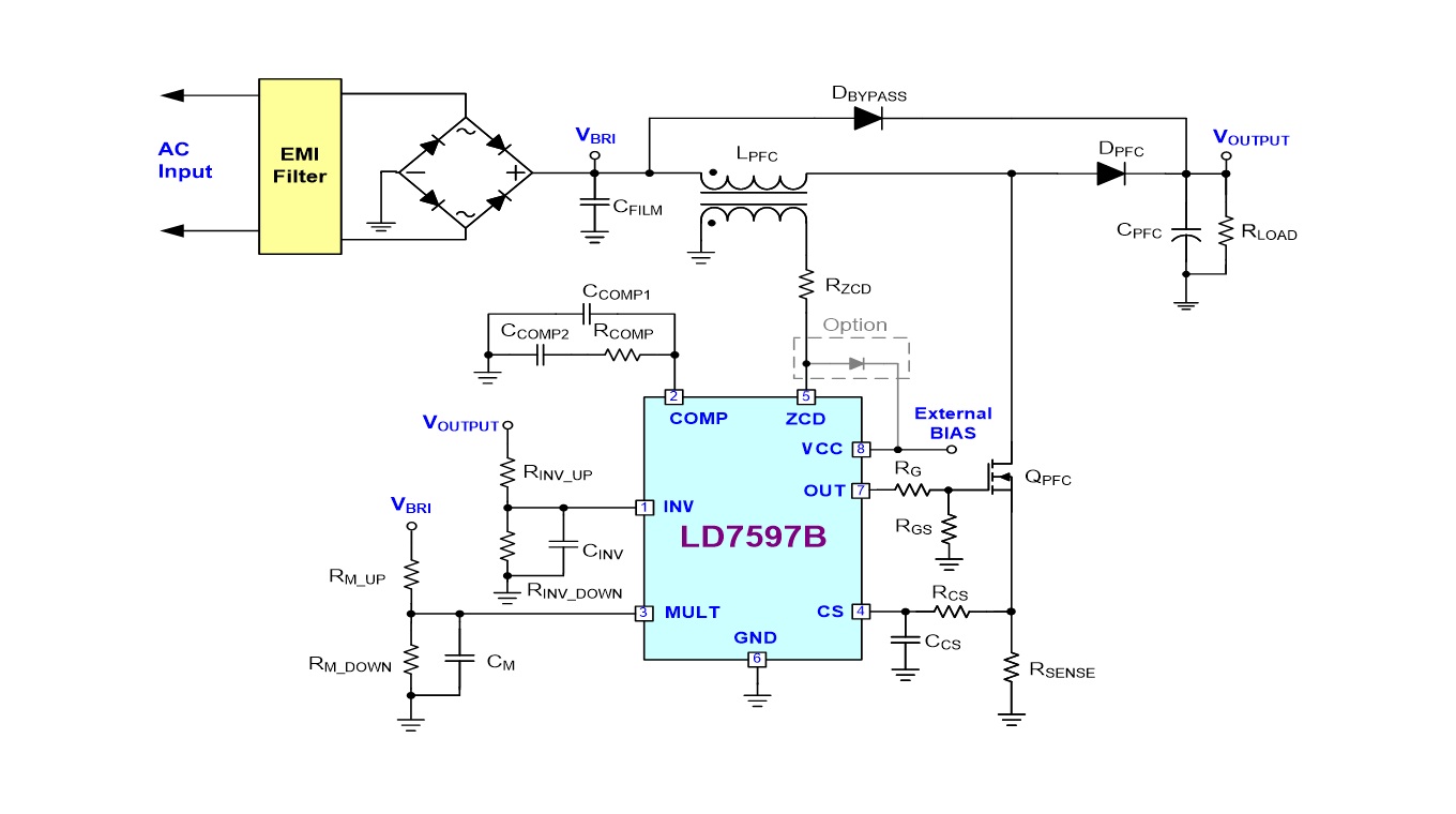
The LD7597B is a current mode PFC controller operating on critical conduction (CRM) or discontinuous (DCM) mode. It built in THDi improved circuit for all operating mode. It’s based on DCM operation with frequency limitation method to improve the efficiency at light load condition.
The device is also integrated several functions of protection, such as over voltage protection (OVP), brown-in/out protection, saturation protection, under voltage protection (UVP), over temperature protection (OTP), GND open protection and over current protection (OCP) with high / low line compensation. Therefore it can protect the system from damage due to occasional failure.

 

 

Features

  • Critical conduction (CRM) or Discontinuous (DCM) Mode of PFC Pre-Regulator
  • Peak Current Mode Control
  • DCM operation with frequency limitation method
  • Near-Unity Power Factor
  • Ultra-Low THDi at Light Load Condition
  • Line / Load Transient Enhance
  • Brown-In/Out Detection on MULT pin
  • ACOVP protection on MULT pin
  • OVP (Output Overvoltage Protection) on INV pin
  • UVP (Output Under-voltage Protection) on INV pin
  • Saturation protection on CS pin
  • GND open protection
  • Internal OTP (Over Temperature Protection)
  • 450/-850mA Driving Capability

 

Applications

  • Lighting Ballasts (LED, Fluorescent)
  • All Off Line Appliances Requiring Power Factor Correction
LD7597B