電視(TV)與顯示器(Monitor)產業正經歷從「量變」到「質變」的轉型期,因元件的效能提昇,整體設計趨勢對於高解析度的追求,而使電力需求增加但又需兼顧輕、薄的造型。過去在電源方案上多採用分離式元件的架構,對於電路板上空間的運用形成一種挑戰。此時集成方案就成為解決此痛點的首選方案,通嘉科技整合多項功能開發新一代IC並將700V功率元件及功能收入IC裡,目的是可以減小多餘元件佔用的面積,又能維持高功率需求的應用。
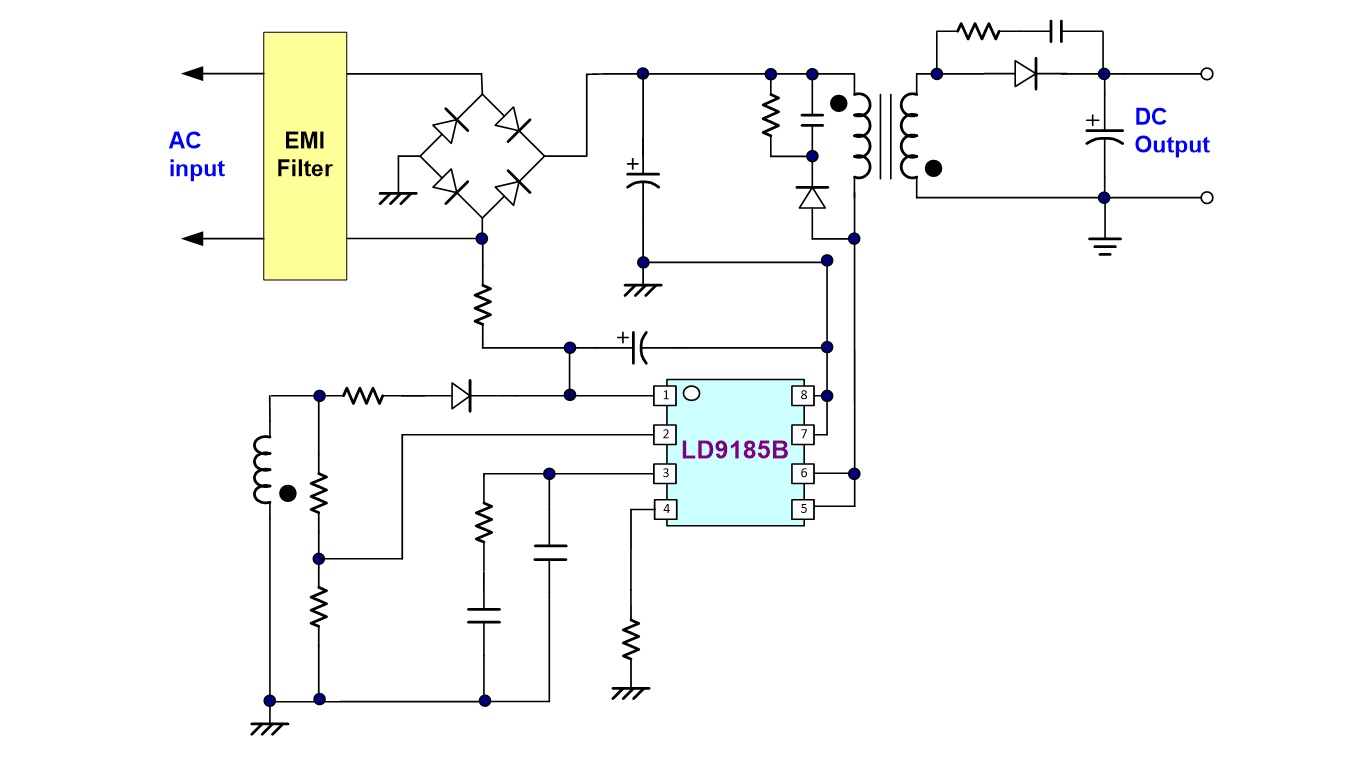
通嘉推出初級側控制IC – LD9185B,其內建700V MOSFET,功率可應用在35W(搭配散熱片)。如下圖一,採用原邊反饋設計透過偵測輔助繞組上的回授(Feedback)電阻分壓後與參考電壓進行比較,為輸出穩壓控制。利用去磁時間佔比與原邊峰值電流取樣值(VCS)關係計算出電流恆定的值(CCO),使輸出電流不受電感變化影響,為高精度輸出電流管控。LD9185B的操作最高頻率設定在130kHz,可配合電感小型或薄型化設計,擁有可調式輸入啟動電壓、低啟動電流、高低壓偵測機制(對應高低壓進行參數調整,如VCSMAX/ VCSMIN)等優點。DIP-7的封裝成熟,適用於TV、Monitor電源背板,若應用於高功率端,封裝位置可外加散熱片(heat sink)提高散熱效果,尺寸靈活、易於調整,如圖二所示。

圖一 電路圖

圖二 35Watts demo board (90mm x 90mm ) with heat sink(10mm x 36 mm x 10mm_4fin)
除此之外,也具備完整保護機制如過電壓保護、過電流保護、過溫度保護及輸出短路保護等,由於操作頻率較高亦配備低輸出電壓降頻機制及二次側二極體短路保護機制,而針對電磁干擾(EMI)部分也提供QR波谷偵測擾動和操作頻率擾動,可降低EMI對策上的成本。
通嘉科技致力於ACDC中大功率電源應用的完整解決方案的創新及研發,是業界少數有能力可同時提供ACDC電源管理晶片/同步整流IC/協議控制晶片整體方案的企業。通嘉科技一站式(Total Solution)晶片設計,將為客戶提供高密度(體積小、攜帶方便)、相容性高(可充帶USB-C介面手機、平板、筆電)、安全快速充電(可變換輸出電壓、電流及功率)的真實體驗。通嘉科技持續為客戶提供更優異的電源完整解決方案,助力其產品能在市場中保持領先地位,同時也將實踐通嘉『綠色電源,珍愛地球』的願景。
以上系列產品均有樣品供應,如需更詳細資訊,請聯繫通嘉業務或代理商。
通嘉早已布局USB PD協議快充領域多年且推出了多種主流快充協議,可為不同功率、不同應用場景提供完整解決方案,助力客戶迅速響應市場變化,搶佔先機。通嘉科技繼先前LD6615與LD6935 USB Power Delivery (USB PD) 3.0協議晶片後再推出專為 USB-C PD 低耗電的PPS與SPR AVX供電需求,量身打造符合最新 PD 3.2 認證與各國能源法規及 ESG 趨勢的高效解決方案LD6615x2(TID: 14289)與LD6935x2(TID: 14288)快充協議晶片系列,SOP8/SOP10 封裝與USB PD系統高度整合支援最大功率 100W(以 20V/5A 為典型應用範圍)。新世代LD6615x2/LD6935x2 的操作電流相較於LD6612/LD6615節省了一半,大幅降低了IC的功耗符合目前環保的趨勢和法規,使周邊元件數量大幅減少、提供更高的電源功率密度,更進一步採極低功耗技術以滿足長期發展高效節能目標。
此LD6615x2 / LD6935x2系列晶片具寬廣的輸入與輸出規格,並在 10-pin 封裝中可兼容 OTP、不帶線正反插與附加PPS /AVS功能,提升生產效益及可靠性更能確保長期運作的穩定性與抗擾能力。
綜合而言,LD6615x2 / LD6935x2 系列晶片除提供了高效、穩定且高度整合的 USB-C PD 供電解決方案,更能與USB –C PD緊密整合提升充電通用性與互通性以符合新法規對外部電源、生態設計與可攜式充電裝置等的最新要求,在需高功率輸出與多裝置協同工作的場景中,同時滿足嚴格法規、能源效率與 ESG 目標,為產品設計與量產提供一致性與長期價值。
