蘋果2025 秋季新品發佈會,發佈了 iPhone 17 系列及一系列重磅新品的同時也在蘋果官網上架了一款能快充、全兼容的蘋果 40W 動態電源適配器,動態峰值功率可達 60W,能夠根據設備的需求動態調節輸出功率,從而提升充電速度。蘋果宣稱,該充電器機型可在約 20 分鐘內充至最多 50% 電量,這暗示了新款 iPhone 在繼續支持 USB-PD 固定電壓檔位的基礎上,已增加對 AVS 的兼容。自 2024 年 10 月份更新了 PD3.2 標準,已將 AVS 機制也下放到 SPR 標準功率範圍(27W–100 W),允許設備在 9V–20V 之間以 100 mV 為最小步進精準匹配各類終端的充電需求,從而有效提升能量轉換效率並減少發熱損耗。
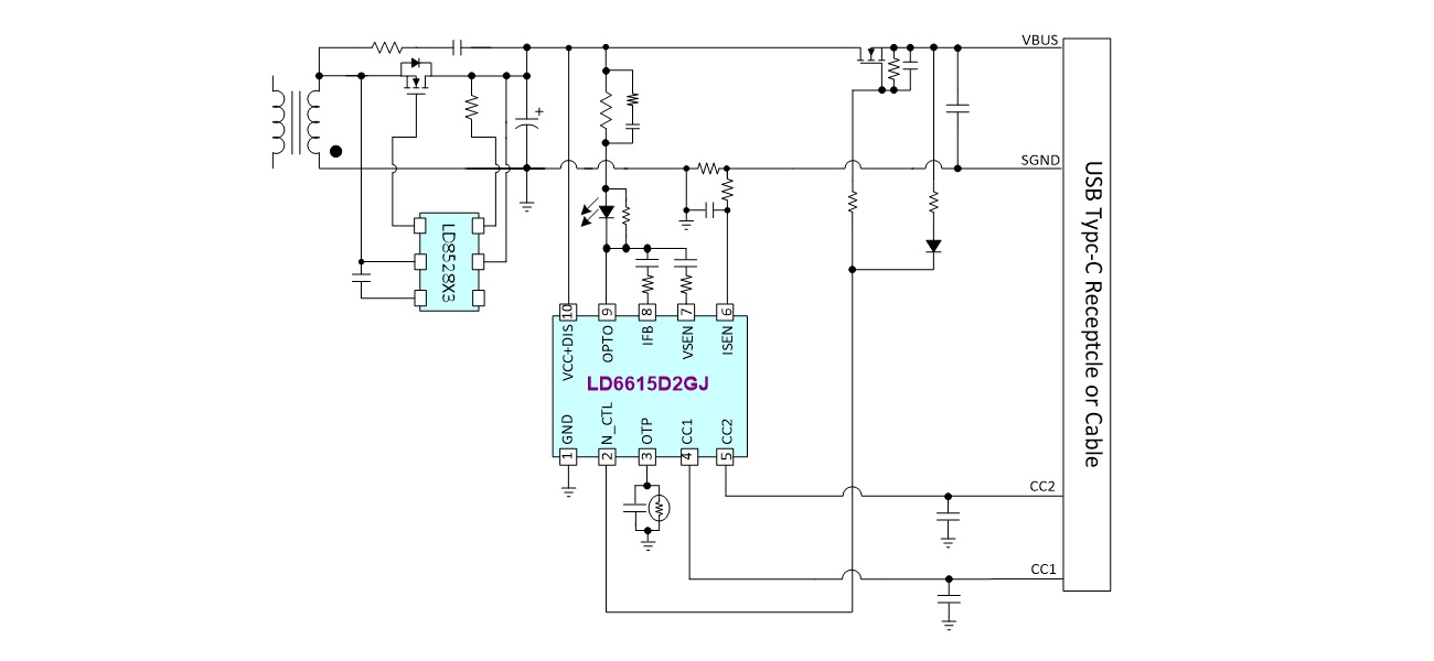
通嘉早已布局USB PD協議快充領域多年且推出了多種主流快充協議,可為不同功率、不同應用場景提供完整解決方案,助力客戶迅速響應市場變化,搶佔先機。通嘉科技繼先前LD6615與LD6935 USB Power Delivery (USB PD) 3.0協議晶片後再推出專為 USB-C PD 低耗電的PPS與SPR AVX供電需求,量身打造符合最新 PD 3.2 認證與各國能源法規及 ESG 趨勢的高效解決方案LD6615x2(TID: 14289)與LD6935x2(TID: 14288)快充協議晶片系列,SOP8/SOP10 封裝與USB PD系統高度整合支援最大功率 100W(以 20V/5A 為典型應用範圍)。新世代LD6615x2/LD6935x2 的操作電流相較於LD6612/LD6615節省了一半,大幅降低了IC的功耗符合目前環保的趨勢和法規,使周邊元件數量大幅減少、提供更高的電源功率密度,更進一步採極低功耗技術以滿足長期發展高效節能目標。
此LD6615x2 / LD6935x2系列晶片具寬廣的輸入與輸出規格,並在 10-pin 封裝中可兼容 OTP、不帶線正反插與附加PPS /AVS功能,提升生產效益及可靠性更能確保長期運作的穩定性與抗擾能力。
綜合而言,LD6615x2 / LD6935x2 系列晶片除提供了高效、穩定且高度整合的 USB-C PD 供電解決方案,更能與USB –C PD緊密整合提升充電通用性與互通性以符合新法規對外部電源、生態設計與可攜式充電裝置等的最新要求,在需高功率輸出與多裝置協同工作的場景中,同時滿足嚴格法規、能源效率與 ESG 目標,為產品設計與量產提供一致性與長期價值。


快速充電技術的興起
通嘉科技致力於ACDC快充晶片解決方案的研發,並一直跟隨產業主導的快充規範走,我們的快充方案也是業界少數有能力,同時提供ACDC電源管理晶片/同步整流IC/協定控制晶片的企業。以通嘉科技Total Solution晶片設計的快速充電器,能帶給使用者高密度(體積小攜帶方便)、相容性高(可充帶USB-C介面手機、平板、筆電)、安全快速充電(可變換功率)的體驗。在強調充電效率的前提下,結合 USB-C 的規範,只要攜帶一隻充電器出門,就可以滿足手機、平板、筆電的使用。對消費者來說,是一大福音。
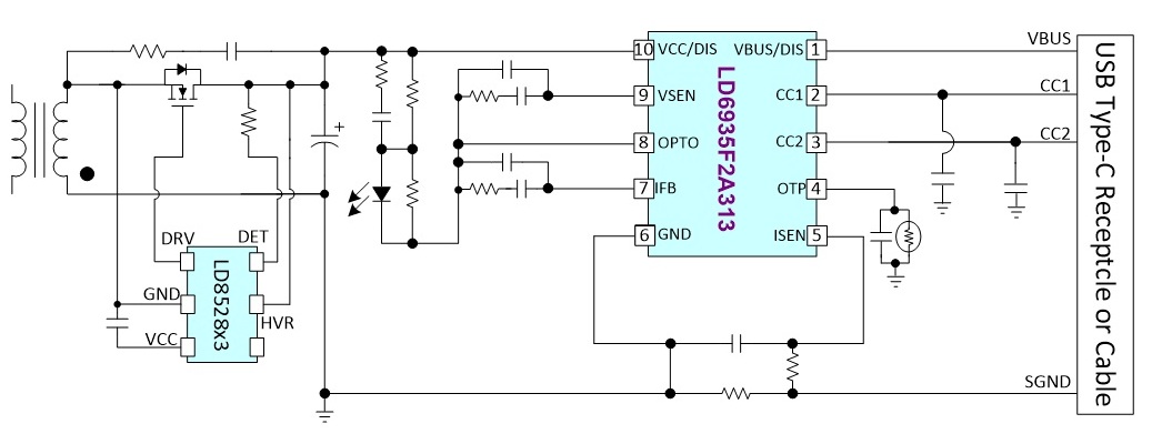
通嘉早已布局USB PD協議快充領域多年且推出了多種主流快充協議,可為不同功率、不同應用場景提供完整解決方案,助力客戶迅速響應市場變化,搶佔先機。通嘉科技繼先前LD6615與LD6935 USB Power Delivery (USB PD) 3.0協議晶片後再推出專為 USB-C PD 低耗電的PPS與SPR AVX供電需求,量身打造符合最新 PD 3.2 認證與各國能源法規及 ESG 趨勢的高效解決方案LD6615x2(TID: 14289)與LD6935x2(TID: 14288)快充協議晶片系列,SOP8/SOP10 封裝與USB PD系統高度整合支援最大功率 100W(以 20V/5A 為典型應用範圍)。新世代LD6615x2/LD6935x2 的操作電流相較於LD6612/LD6615節省了一半,大幅降低了IC的功耗符合目前環保的趨勢和法規,使周邊元件數量大幅減少、提供更高的電源功率密度,更進一步採極低功耗技術以滿足長期發展高效節能目標。
此LD6615x2 / LD6935x2系列晶片具寬廣的輸入與輸出規格,並在 10-pin 封裝中可兼容 OTP、不帶線正反插與附加PPS /AVS功能,提升生產效益及可靠性更能確保長期運作的穩定性與抗擾能力。
綜合而言,LD6615x2 / LD6935x2 系列晶片除提供了高效、穩定且高度整合的 USB-C PD 供電解決方案,更能與USB –C PD緊密整合提升充電通用性與互通性以符合新法規對外部電源、生態設計與可攜式充電裝置等的最新要求,在需高功率輸出與多裝置協同工作的場景中,同時滿足嚴格法規、能源效率與 ESG 目標,為產品設計與量產提供一致性與長期價值。
