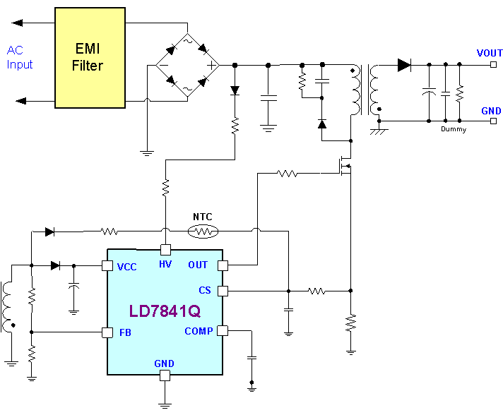
通嘉科技(Leadtrend Tech. Corp.)推出新一代原邊回授控制定電壓輸出之PWM IC LD7841Q,為專門適用於照明或高功因系統應用之ACDC電源方案,主要藉由偵測輸入瞬時電壓值的變化進行IC內部參數調整,讓系統容易滿足高功因、低諧波、低待機損耗之要求。參考通嘉典型設計系統可觀察到當輸入115/230Vac電壓且於半載(50% load) 操作時,其功率因數(PFC)可高於0.9, 而總電流諧波(THD)可低於10%. 另在滿載時將進入QR操作模式(130KHz max)以達到效率提升(>90%)的效益,而輕載則會進入DCM操作模式,減少切換損失降低待機功耗(<500mW)。 LD7841Q是款SOIC-7/8封裝且簡化IC周邊元件數量的IC,讓智能照明驅動電源能操作於高頻QR模式以縮小體積及降低成本還能符合智能照明相關產品的新版法規要求。

LD7841Q具體效能表現,藉由採用變動導通時間(VOT)及限頻(130KHz)操作模式(QR+DCR) 的新型升降壓型電源架構操作技術達到照明特別要求功率因數(Power factor)及電流諧波標準(THD)。另外,當輸入電壓、輸出功率不同情況能主動切換最佳操作模式已使其系統效率及待機功耗表現達到最佳化及符合最嚴峻的新能源法規。此外,在抑制功率開關元件應力與EMI方面也加入了電磁干擾(EMI) 優化對策,提供研發人員在電磁相容(EMC)設計上能夠更為簡單。
LD7841Q堅持通嘉一貫高品質、高性能的傳統,提供全面且完整性的保護機制,包含過功率保護、輸出二極體短路保護、輸出過/欠電壓(OVP/UVP)、過溫度(OTP) 、輸入欠電壓(BNO) 、過電流、IC過電壓、輸入過電壓….等保護功能機制。除此之外,更加入啟動系統前判斷是否有外在因素下的異常或故障來確保使用者安全上的顧忌及系統於不同功率下的最大導通時間之設定。各式關鍵技術均有通嘉自有專利屏障,讓使用通嘉IC的電源供應器,絲毫無安全上的顧忌。
以上系列產品均已樣品供應, 如需更詳細資訊,請聯繫通嘉業務或代理商或造訪通嘉網站,取得更多技術資訊www.leadtrend.com.tw
