LD7841KSingle-Stage, High Power Factor, Constant Voltage Output Controller Primary-Side Regulation with Integrated High Voltage Startup

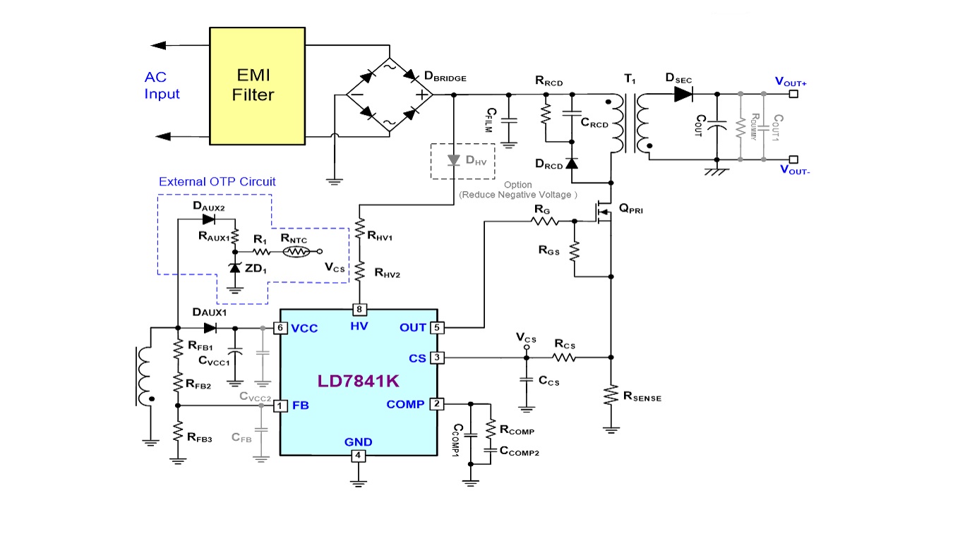
The LD7841K is a voltage mode controller for constant voltage output to LED drivers. Designed to support flyback or buck-boost topologies, its proprietary voltage mode control algorithm provides near−unity power factor and tightly regulates a constant output voltage from the primary side, thus eliminating the need for a secondary side feedback circuitry or an opticalcoupler.

The device is highly integrated with a minimum number of external components. A robust suite of safety protection is built in to simplify the design. This device is specifically intended for very compact space efficient designs and also provides a constant voltage regulation of the output if no load is connected to the LED drivers.

 

 

Features

  • Wide universal input range (85VAC ~ 305 VAC)
  • Fast Startup time: ≦ 0.5 sec
  • Low standby power
     - No load power saving : < 0.3W
     - Standby power consumption: < 0.5W
  • Precise voltage regulation in the steady state : < ± 3 %
  • Voltage regulation in the load transient: < ± 15%
  • Total harmonic distortion current (THDi) optimization: <10%
  • High Power Factor : PF > 0.9
  • Robust Protection Features
    - Brown−In/Out Detection on HV pin
    - Cycle−by−cycle Peak Current Limit on CS pin
    - Over Load Protection on COMP pin
    - Secondary Diode short Protection on CS pin
    - Pin Short/Open Circuit Protection on CS and FB pin
    - Output Short Circuit Protection on FB pin
    - External OTP on CS pin
    - Internal Over Temperature Protection
  • 250 mA / -700 mA Totem Pole Driving capability

 


 

Applications

  • LED Driver Power Supplies
  • Offline Appliances Requiring Power Factor Correction

 

LD7841K