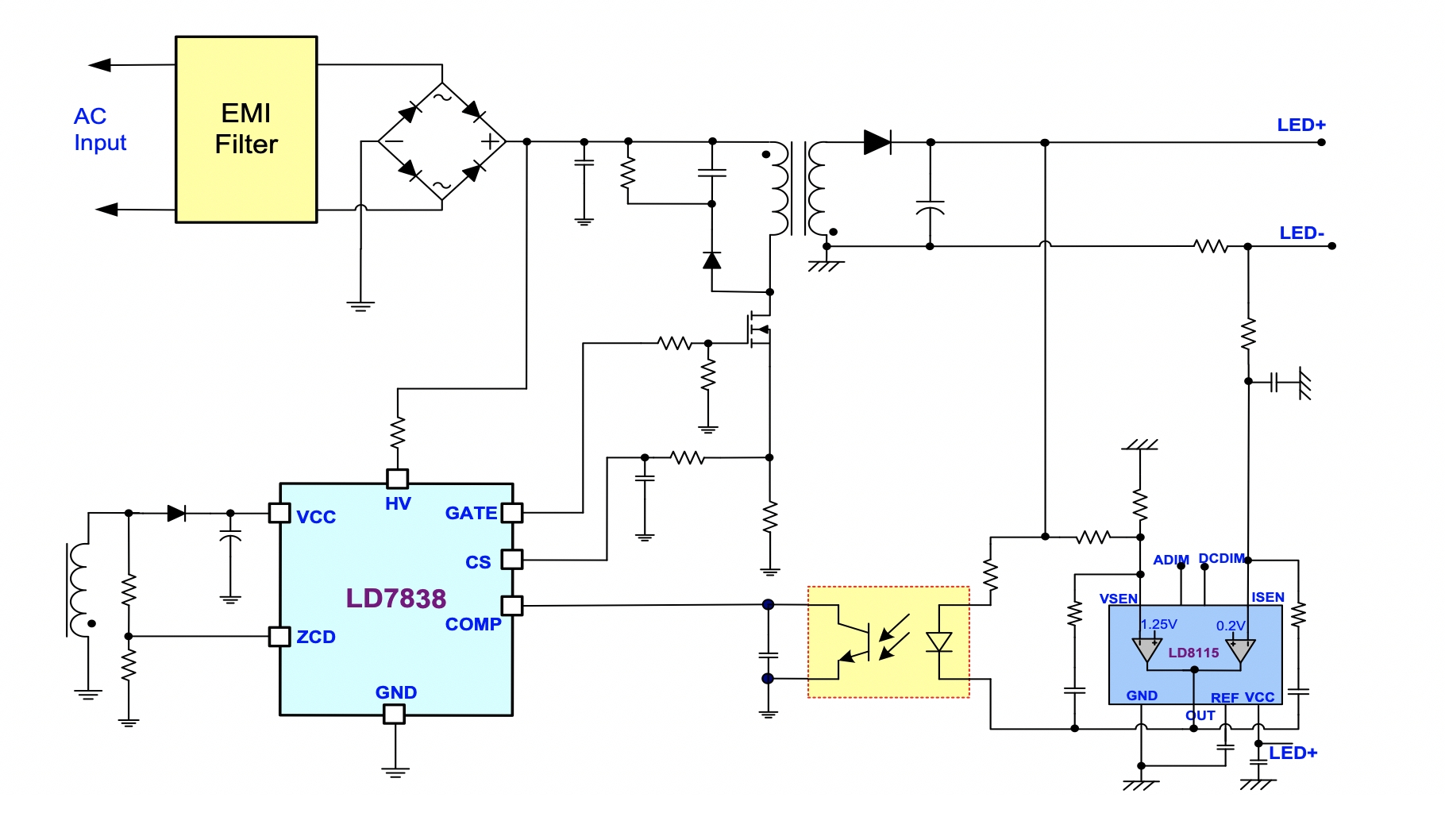
LD7838High Power Factor Flyback LED Controller with HV Start-up

The LD7838 is a 700V HV start-up Flyback PFC controller, specially designed for LED lighting. This device operates in transition mode(TM) and integrates with completed protections required. It minimizes the components counts in either SOP-7 package. Those make it easy to design with for cost- effective applications.

With HV start-up technology, high power factor and TM control, the start-up time and resistor loss could be minimized efficiently. The circuit can easily achieve PF>0.90 to meet most of the international standard requirements. 

With completed protection built inside this IC,  such as over voltage protection (OVP), over current protection (OCP), over load protection (OLP), over temperature protection (OTP), and short circuit protection (SCP), It enable the circuit to meet most safety requirements in both normal and abnormal test

 

 

Features

  • High voltage (700V) startup circuit for 305VAC
  • High Power Factor Flyback PFC controller
  • High-efficiency Transition mode operation
  • Power Saving < 0.5W at Po=100mW
  • Accurate OLP Compensation for High/ Low Line
  • BNI/ BNO Function
  • Wide UVLO (16Von and 8 Voff)
  • VCC OVP (Over Voltage Protection)
  • OLP (Over Load Protection)
  • Adjustable OCP (Cycle by Cycle Current Limiting) Vcs=0.85V
  • Internal OTP function

 

Applications

  • LED Power Supply
  • LED Light Bulb/Tube

 

LD7838